在未来汽车中,前大灯或许不再只是照明装置,而是一体化的感知与交互模块。Fraunhofer ILT 的 Smart Headlight 探索的正是这一可能——把照明、雷达(Radar)、LiDAR 等系统同轴整合到前大灯模组中,打造“灯 + 眼 + 大脑”的融合模块。 01 1. 项目背景与设计理念 行业驱动:模块化、轻量化与传感器整合需求 随着自动驾驶、智能座舱与车路协同不断向前推进,整车的传感器数量越来越多:摄像头、毫米波雷达、激光雷达(LiDAR)、超声波传感器等纷纷出现在车头/车顶区域。这一方面给车辆外观与空气动力学带来挑战,另一方面带来了布线、标定、遮挡与优化难题。 在这种趋势下,将感知系统与照明系统整合成为一种合乎逻辑的发展方向。Smart Headlight 项目的核心理念即是:在同一个光轴 / 共孔径或非常接近位置上,集成照明、LiDAR探测、通信等功能,最大限度减少模块化冗余、节省空间并提高系统融合效率,并提升照明与感知协同工作的可靠性与鲁棒性。
Fraunhofer ILT 的研究定位
Fraunhofer ILT 作为德国领先的光学/激光技术研究院,其 Smart Headlight 项目定位于示范/研究层面,不一定在短期量产。项目目标包括:
验证在一个前大灯模组中集成 LiDAR、雷达、摄像头、美观照明的可能性。
研究不同系统之间的干扰抑制、光学设计、热控制、污染管理、系统标定策略。
提供数据与原型示范,为未来 OEM /Tier1 提供技术参考。
02
同轴集成的价值与技术架构
同轴集成的优点包括:
视场/探测方向一致性:照明与传感器天然同向,减少因传感器视角偏差带来的感知盲区或对准问题。
空间与空气动力学优势:合并后可减少车头外凸件数量,利于造型与传感器“隐蔽化”。
标定与校准简化:共用坐标系时,照明与感知融合(sensor fusion)在软件层面的对齐变简单。
Fraunhofer 的 Smart Headlight 就是围绕能否在不牺牲任何一个功能(照明或感知)的前提下,实现上述合并。
Fraunhofer 在其项目介绍中特别强调“干扰免疫 (interference immunity)”“污染 /污斑 (soiling)”“温度发展 (temperature development)”等挑战为其设计重点。
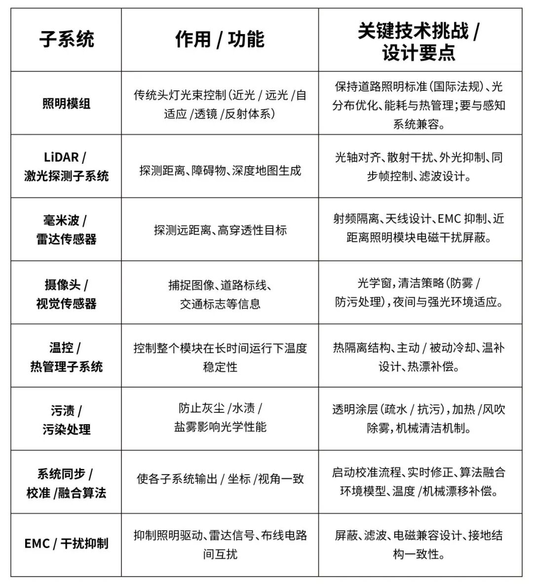
下面是 Smart Headlight 在整合照明 + 感知时可能涉及的技术模块与设计思路(部分为项目已公开方向,部分为工程推断)。
通过这些子系统的协同设计,可以使该模组在照明、感知与交互方面达到融合协同的目标。
03
工程挑战及 Fraunhofer 的应对思路
下面列出 Smart Headlight 必须克服的六大挑战,以及 Fraunhofer 在项目文档中所提及或可能采用的对策思路。
挑战 1:照明与感知光信号的互相干扰
问题:强照明光线可能覆盖 /淹没 LiDAR 接收信号;LiDAR 激光信号可能被照明散射干扰。
应对思路:采用波长分隔 + 窄带滤波 + 时分 / 模块化时间复用 + 差分编码 /同步解调技术。Fraunhofer 将“interference immunity”列为项目关键设计目标。
挑战 2:温度耦合和热漂移
问题:照明子系统与探测元件在同一结构内,热源相互影响,导致探测器漂移或失校。
应对思路:热隔层 / 热阻控制 / 热桥设计 /主动冷却路径 /温补模型。Fraunhofer 在项目目标中提及“temperature development”作为评估指标。
挑战 3:污染 /污斑效应
问题:灰尘、水渍、盐雾、雨雪等污染会衰减照明效果,也干扰 LiDAR / 摄像头成像。
应对思路:使用抗污 /疏水涂层、加热玻璃、气体冲洗、透明挡板、自清洁设计。Fraunhofer 明确把 “soiling” 作为重要考量点。
挑战 4:机械对准 /结构稳定性
问题:生产安装 /使用中振动 /热胀冷缩会使光轴 /对准偏移,影响感知精度。
应对思路:采用高稳定结构设计、机械基准定位、实时校准补偿、结构刚性优化。
挑战 5:EMC / 电磁干扰
问题:照明驱动器、雷达信号与摄像头控制电路可能互相干扰。
应对思路:屏蔽 /滤波 /接地 /线缆布局 /差分传输 / 良好 PCB 设计。Fraunhofer 将 “interference immunity” 纳入设计指标。
挑战 6:法规 /安全 /认证
问题:照明功能受国际道路法规(如 ECE,FMVSS 等)严格约束;传感器 /激光部分必须满足激光安全标准 (如 IEC 60825);照明 /探测系统若用于安全辅助阶段,还要符合功能安全 ISO26262 要求。
应对思路:在设计阶段即兼顾法规限制、做功能安全评估、选择符合标准的光源与测距器件、累积认证经验。
参考文章:Fraunhofer ILT技术手册等


发表评论 取消回复