
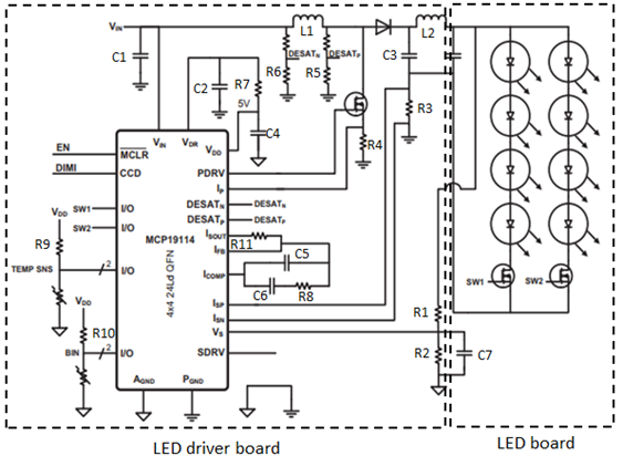
#简介# 随着LED技术在汽车车灯中的广泛应用,电子产品的比例越来越高。由于LED可以实现更多的功能,因此基于人类情感的图像自动化和高度智能等技术每天都在如雨后春笋般涌现。从概念的角度来看,与LED技术集成的汽车灯不仅考虑了LED的使用寿命及其可靠性,还考虑了LED驱动器的使用寿命及其可靠性。长时间照明后,诸如色散或均匀性恶化等缺陷总是会出现。为了消除这些缺陷,PWM技术被认为是这方面的最佳方法。本文介绍了基于PWM调光模式的白光LED驱动器设计,使读者对PWM技术有更好的了解。 01# LED驱动器 一般LED驱动器的P原则要求: 1)高效电源,电源需要是恒流LED驱动器,具有更高的精度,简单的i集成电路结构,更小的尺寸,更大的容量和更高的能量对流。 2)F或多功能结构,LED驱动器需要具有具有更好线性度的调光功能。 3)高效电源,电源需要是恒流LED驱动器,具有更高的精度,简单的i集成电路结构,更小的尺寸,更大的容量和更高的能量对流。 02# PWM调光原理 由于亮度和占空比之间的线性度极佳,如果我们输入恒定的占空比,可以保证LED颜色和亮度的稳定性,这是PWM调光技术的突出优势。 PWM 调光是通过方波通过调整正向接通时间的正向导通 LED 实现的。从理论上讲,如果我们使用LED调光技术,LED总是会出现闪烁现象,但是,由于人眼对闪烁现象的敏感性差,也就是说,如果闪烁频率高于100Hz,我们只能看到除闪烁现象以外的平均亮度。除此之外,对于频率高于100 Hz的闪烁现象,对亮度的感知总是累积效应,也就是说,在一个周期内,如果接通时间的比例更大,人眼会感知到LED的亮度越高。遵循这一原理,如果我们在一个周期内调整LED输入电流的持续时间,即占空比,就可以实现LED亮度的调整。 实现LED调光技术的具体方法是引入MOS晶体管或直接驱动LED,通过设置不同的占空比来改变亮度。 图1. 调光原理图解 表1. 调光的不同方式及优缺点 03# PWM驱动的典型白光LED电路 1)PWM直接驱动 如图2所示,PWM信号直接驱动LED D2。如果PWM信号直接来自微控制器端子,由于电流输入的容量相对较低(总是几十mA),电路只能驱动功率较小的LED,如位置灯或内部照明或环境灯。如果电路使用中等功率LED,则PWM的信号可以通过线性电路获得。在此背景下,由于PWM精度差,将出现不稳定的彩色图像和均匀性。 图2 PWM直接驱动LED 2)通过晶体管(或MOS)驱动 如图3所示,与直接连接LED的电路相比,通过引入MOS对LED亮度的调节范围会更宽。在电路中,MOS晶体管的位置始终位于LED的负极,正端始终与稳定的电源连接。这种方式始终在电路与多串联的情况下使用,以确保所有LED的一致性。本电路中,PWM信号可以来自外部环境(例如,通过改变环境亮度来调节汽车灯的亮度),或者引入开关电源或线性电源,以相对较高的精度保证颜色的稳定性和均匀性。 图3 MOS晶体管驱动 3)单片机调光 如图4所示,亮度调节直接通过DC-DC开关模式电源或微控制器实现。首先,microcontroller和LED之间有很多连接方式,通过仅使用一个输出通道来控制所有LED,或者通过使用每个通道来控制每个串联LED(对于具有许多串联LED的TOP结构)。LED调节器在整个电路中起到功率补偿的作用,保证LED驱动器和调节器之间的电压可以等于LED的工作电压。 图4 微控制器驱动 04# 白光LED驱动器实例 1)设计要求及主要组织 在这个项目中,需要实现三个功能(位置,DRL和方向指示器)。其中位置和DRL通过双功能和单光源实现,这是一种PWM调光技术,以确保亮度的稳定性和相关色温满足5500+/-100k的要求。 图5 DRL/位置示意图 2)LED Micro-控制器 为了满足上述要求,我们选择MCP19114/5作为微控制器,这是一款数字增强型功率模拟器控制器,具有电压加速,电压降低,加速度降低和SEPIC等多TOP模式,内部时钟可以达到8M Hz,PWM可以保证+/-1%的精度。 3)电路概念及原理 LED驱动器是整个电路的核心部分。本项目LED驱动器的主要功能包括:与车辆输出信号匹配、逻辑控制三大功能、PWM信号及输出、热管理、电子磁兼容管理等,避免微控制器过热,电路可实现LED在150°C环境温度下自动关断。 图6 LED驱动板和LED板原理图 05# 原型的M制造和测试 1)LED驱动器制作 在综合了LED驱动器的概念要求和设置参数后,我们研究了集成电路并制造了以下原型。PCB的布局由两层实现。在PCB布局后完成仿真。我们在 LED驱动板上增加了保护屏蔽,以增强抗干扰等级。如图7所示。 图7 发光二极管驱动器示例 2)基于PWM频率的调试 在正常连接下,测试DRL在工作时的工作频率,测试结果显示频率为300KHz,符合预设结果。 图8 PWM调试频率 3)不同温度和电压下的C测量 根据测试条件,在-40°c、23°c、85°c和9V、12V、14V和16V的电压条件下进行电流测试,表明所有LED电流的电流可以保持在300Ma,并且没有闪烁现象或异常关断,表明恒定输出可以满足规格。 4)电磁兼容测试结果 根据测试条件,在-40°c、23°c、85°c和9V、12V、14V和16V的电压条件下进行电流测试,表明所有LED电流的电流可以保持在300Ma,并且没有闪烁现象或异常关断,表明恒定输出可以满足规格。 #结论# 本项目设计了基于MCP19114/5的LED驱动电路,实现了DRL/位置/方向指示器的功能,并完成了样机。测试结果显示,LED驱动器可以正常工作。 文章转自 公众号 IFAL


发表评论 取消回复